



18-480-400
$178.00
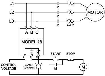
3-Phase Monitor with Trip & Restart Delays
Choose Quantity
Product Details
The Model 18 continuously monitors 3-phase power lines for abnormal conditions. When properly adjusted, the Model 18 monitor will detect phase loss on a loaded motor even when regenerated voltage is present. This device consists of a microcontroller with a voltage and phase-angle sensing circuit, driving an electromechanical relay. When correct voltage and phase rotation are applied, the internal relay will energize. A fault condition will de-energize the relay. When the fault is corrected, the monitor will automatically reset. An adjustable restart delay prevents short cycling in compressor applications and an adjustable trip delay prevents nuisance tripping during power fluctuations. The Model 18 does not require a neutral connection and can be used with Wye or Delta systems. Voltage ranges are sufficiently wide to allow for proper adjustment to existing conditions. Both FAULT and NORM condition indicators are provided to aid in adjustment and system trouble-shooting. The Model 18 is UL Recognized in the U.S. and Canada and is available with optional gold flashed silver contacts for low current applications.

